帐号
注册
密码
登录
关闭
安全选项
找回密码
记住我
我的中心
登录或注册新用户,开通自己的个人中心
HIFI168首页
快速搜索
帖子标题
作者
版块
发烧论坛
»
发烧专区
»
HiFi乐趣
»
高品质电子分频有源音响系统制作教程DIR
发烧专区
HiFi乐趣
音乐唱片
器材用家专区
在线试听
交易论坛
硬件交易
软件交易
返回列表
«
8
9
10
11
12
13
14
15
»
/ 22
下一页
楼主:ccxdl
高品质电子分频有源音响系统制作教程DIR
[复制链接]
查看:
164091
|
回复:
219
发送短消息
UID
108906
精华
0
查看公共资料
搜索主题
搜索帖子
ccxdl
电子分频音响设计大师
组别
论坛博士
生日
帖子
216
积分
216
性别
注册时间
2007-05-29
ccxdl
论坛博士
111
#
字体大小:
t
T
发表于
2007-06-22 16:07
|
只看楼主
回复: 高品质电子分频有源音响系统制作教程DIR
volctl1.gif
(63.53 K)
2007/6/22 16:06:56
TOP
发送短消息
UID
108906
精华
0
查看公共资料
搜索主题
搜索帖子
ccxdl
电子分频音响设计大师
组别
论坛博士
生日
帖子
216
积分
216
性别
注册时间
2007-05-29
ccxdl
论坛博士
112
#
字体大小:
t
T
发表于
2007-06-22 16:09
|
只看楼主
回复:高品质电子分频有源音响系统制作教程DIR
以上是5吋低音的电子三分频印象系统,电源合放在音控器内.
TOP
发送短消息
UID
108906
精华
0
查看公共资料
搜索主题
搜索帖子
ccxdl
电子分频音响设计大师
组别
论坛博士
生日
帖子
216
积分
216
性别
注册时间
2007-05-29
ccxdl
论坛博士
113
#
字体大小:
t
T
发表于
2007-06-22 16:15
|
只看楼主
回复: 高品质电子分频有源音响系统制作教程DIR
3FPTYDL.GIF
(64.39 K)
2007/6/22 16:15:19
通用三分频板,供自己改造机器用.这是20年前采取的土办法,现在整体一起换.
TOP
发送短消息
UID
77410
精华
0
查看公共资料
搜索主题
搜索帖子
charlle
charlle
组别
论坛发烧友
生日
19720110
帖子
33
积分
33
性别
注册时间
2004-04-28
charlle
论坛发烧友
114
#
字体大小:
t
T
发表于
2007-06-22 23:30
|
只看该用户
回复:高品质电子分频有源音响系统制作教程DIR
电子分频理论上优于被动式分频,但要做好了并不容易,要想获得好声,除了分频点之外,还要考虑群延时、相位和障板补偿等诸多因素,对器件要求较高,制作难度相对较大,往往令一般烧友望而却步。不过如果是使用球顶式中高音,采用低音电子分频和中高音被动分频相结合是个不错选择,只是近年少见球顶中音了。
charlle 最后编辑于 2007-06-22 23:36:01
TOP
发送短消息
UID
107089
精华
0
查看公共资料
搜索主题
搜索帖子
cplmei
组别
论坛博士
生日
帖子
203
积分
203
性别
注册时间
2007-04-20
cplmei
论坛博士
115
#
字体大小:
t
T
发表于
2007-06-23 05:54
|
只看该用户
回复:高品质电子分频有源音响系统制作教程DIR
大师,说这么多没用的,这个网站的人水平有限,电子分频对于这个网站的人来说,是个遥远的梦,那些认为单拿和3/5A是宝的人,永久不会玩电子分频.
TOP
发送短消息
UID
107089
精华
0
查看公共资料
搜索主题
搜索帖子
cplmei
组别
论坛博士
生日
帖子
203
积分
203
性别
注册时间
2007-04-20
cplmei
论坛博士
116
#
字体大小:
t
T
发表于
2007-06-23 06:09
|
只看该用户
回复:高品质电子分频有源音响系统制作教程DIR
单拿:只有高音有用,它的全系列只是外观有一点改变,完全没有开发能力,PP盆更是90年代的产物,在我眼中,外国单拿=中国CAV,做家庭影院一流!.........3/5A,如果一对好音箱,跟本不用这么多电阻等这类元件,以功率来抵消电阻.还有,有不少人说专业音响硬声,但他们却说LS3/5A可听过世!<LS3/5A可是专业音箱哦>!我们听的CD,也是用专业音响做出来的!!!!!!!!;P
TOP
发送短消息
UID
108906
精华
0
查看公共资料
搜索主题
搜索帖子
ccxdl
电子分频音响设计大师
组别
论坛博士
生日
帖子
216
积分
216
性别
注册时间
2007-05-29
ccxdl
论坛博士
117
#
字体大小:
t
T
发表于
2007-06-26 14:50
|
只看楼主
回复:高品质电子分频有源音响系统制作教程DIR
由于在99年后全球进入经济危机,音响业受害严重,许多厂倒闭,才出现迄今的7年多时间萧条现象.球顶中音要在三分频系统才显得重要.而在以前的极后分频中,做不好三分频,才没有把球顶中音做为主要构成单元.德国出的一套卖30几万元的极后三分频音箱,中音就使用了口径为75mm的布膜软球顶喇叭.下面接着发电子四分频资料.
TOP
发送短消息
UID
108906
精华
0
查看公共资料
搜索主题
搜索帖子
ccxdl
电子分频音响设计大师
组别
论坛博士
生日
帖子
216
积分
216
性别
注册时间
2007-05-29
ccxdl
论坛博士
118
#
字体大小:
t
T
发表于
2007-06-26 14:51
|
只看楼主
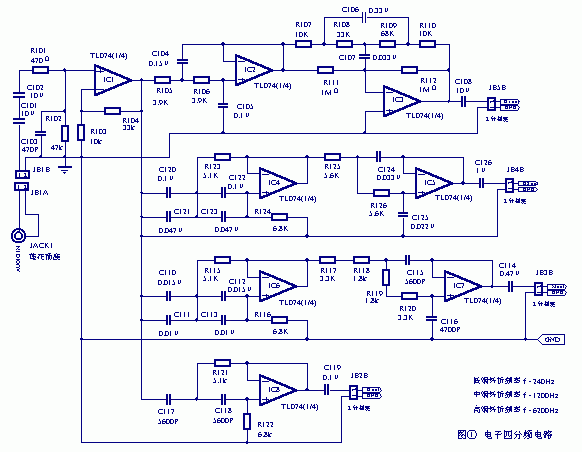
回复: 高品质电子分频有源音响系统制作教程DIR
200W4FPSCH.gif
(9.09 K)
2007/6/26 14:50:50
四分频电路
TOP
发送短消息
UID
108906
精华
0
查看公共资料
搜索主题
搜索帖子
ccxdl
电子分频音响设计大师
组别
论坛博士
生日
帖子
216
积分
216
性别
注册时间
2007-05-29
ccxdl
论坛博士
119
#
字体大小:
t
T
发表于
2007-06-26 14:53
|
只看楼主
回复: 高品质电子分频有源音响系统制作教程DIR
功放安装与三分频相同,每个单元都只用一个IC推动.
gfansyt.gif
(52.87 K)
2007/6/26 14:53:01
TOP
发送短消息
UID
108906
精华
0
查看公共资料
搜索主题
搜索帖子
ccxdl
电子分频音响设计大师
组别
论坛博士
生日
帖子
216
积分
216
性别
注册时间
2007-05-29
ccxdl
论坛博士
120
#
字体大小:
t
T
发表于
2007-06-26 14:57
|
只看楼主
回复: 高品质电子分频有源音响系统制作教程DIR
四分频音箱:中低单元为5吋喇叭,低音单元使用10吋或12吋喇叭,大口径喇叭,已经用50W驱动已经有很好的低音.
10-4FPxiang.gif
(61.12 K)
2007/6/26 14:57:21
TOP
上一主题
|
下一主题
返回列表
«
8
9
10
11
12
13
14
15
»
/ 22
下一页
高级编辑器
B
Color
Image
Link
Quote
Code
Smilies
默认表情
你需要登录后才可以发帖
登录
|
注册
发表回复
查看背景广告
隐藏
发新主题
发烧专区
HiFi乐趣
音乐唱片
器材用家专区
在线试听
交易论坛
硬件交易
软件交易
浏览过的版块
音乐唱片
器材用家专区
软件交易
硬件交易
TOP
设置头像
个人资料
更改密码
用户组
收藏夹
积分