发烧论坛

注册

 

发新话题 回复该主题

看看国小六年纪是怎样研究残响RT!!! [复制链接]

查看: 3140|回复: 6
1#
现在的小孩真幸福!!!
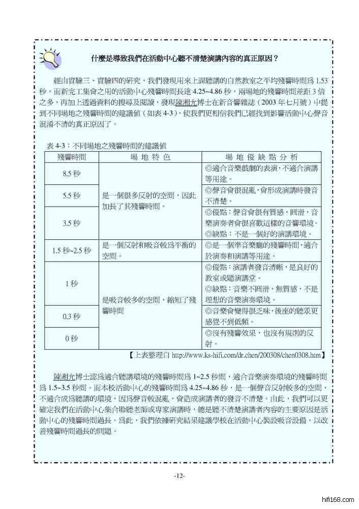
081516_页面_01.jpg (, 下载次数:276)

jpg(2008/11/22 1:42:03 上传)

081516_页面_01.jpg

081516_页面_02.jpg (, 下载次数:271)

jpg(2008/11/22 1:42:03 上传)

081516_页面_02.jpg

081516_页面_03.jpg (, 下载次数:263)

jpg(2008/11/22 1:46:35 上传)

081516_页面_03.jpg

081516_页面_04.jpg (, 下载次数:262)

jpg(2008/11/22 1:47:20 上传)

081516_页面_04.jpg

081516_页面_05.jpg (, 下载次数:249)

jpg(2008/11/22 1:47:59 上传)

081516_页面_05.jpg

081516_页面_06.jpg (, 下载次数:249)

jpg(2008/11/22 1:48:24 上传)

081516_页面_06.jpg

081516_页面_07.jpg (, 下载次数:238)

jpg(2008/11/22 1:48:50 上传)

081516_页面_07.jpg

081516_页面_08.jpg (, 下载次数:222)

jpg(2008/11/22 1:49:15 上传)

081516_页面_08.jpg

081516_页面_09.jpg (, 下载次数:213)

jpg(2008/11/22 1:49:46 上传)

081516_页面_09.jpg

081516_页面_10.jpg (, 下载次数:210)

jpg(2008/11/22 1:50:09 上传)

081516_页面_10.jpg

最后编辑音响精灵 最后编辑于 2008-11-23 02:24:38
分享 转发
TOP
2#

回复:看看国小六年纪是怎样研究残响RT的!!!

真幸福的
081516_页面_12.jpg (, 下载次数:73)

jpg(2008/11/23 2:27:49 上传)

081516_页面_12.jpg

081516_页面_13.jpg (, 下载次数:65)

jpg(2008/11/23 2:27:49 上传)

081516_页面_13.jpg

081516_页面_14.jpg (, 下载次数:70)

jpg(2008/11/23 2:27:49 上传)

081516_页面_14.jpg

081516_页面_15.jpg (, 下载次数:63)

jpg(2008/11/23 2:27:49 上传)

081516_页面_15.jpg

081516_页面_16.jpg (, 下载次数:65)

jpg(2008/11/23 2:27:49 上传)

081516_页面_16.jpg

081516_页面_17.jpg (, 下载次数:64)

jpg(2008/11/23 2:27:49 上传)

081516_页面_17.jpg

081516_页面_18.jpg (, 下载次数:59)

jpg(2008/11/23 2:27:49 上传)

081516_页面_18.jpg

081516_页面_19.jpg (, 下载次数:58)

jpg(2008/11/23 2:27:49 上传)

081516_页面_19.jpg

081516_页面_20.jpg (, 下载次数:58)

jpg(2008/11/23 2:27:49 上传)

081516_页面_20.jpg

最后编辑音响精灵 最后编辑于 2008-11-23 02:30:35
TOP
3#

回复:看看国小六年纪是怎样研究残响RT的!!!

全文下载:activity.ntsec.gov.tw/activity/race-1/48/elementary/081516.pdf
TOP
4#

回复:看看国小六年纪是怎样研究残响RT!!!

看jpg的可以到这里看。http://avfline.com/bbs1/read.php?tid=1872
最后编辑音响精灵 最后编辑于 2008-11-22 15:49:32
TOP
5#

回复:看看国小六年纪是怎样研究残响RT!!!

现在的小学真强!
最后编辑音响精灵 最后编辑于 2008-11-22 15:51:20
TOP
6#

回复:看看国小六年纪是怎样研究残响RT!!!

我突然发现这么多年的烧白烧了,因为还不如小学生
TOP
7#

回复:看看国小六年纪是怎样研究残响RT!!!

“一声未平,一声又响”还有人说这现象,当成驻波。。。
最后编辑音响精灵 最后编辑于 2008-11-23 10:32:16
TOP
发新话题 回复该主题